根据《事业单位人事管理条例》(国务院令第652号)、《关于进一步做好事业单位公开招聘工作的通知》(人社部发〔2024〕57号)、《关于印发做好事业单位公开招聘高校毕业生工作的若干措施的通知》(湘人社规〔2024〕5号)、《湖南省事业单位公开招聘人员办法》(湘人社规〔2025〕1号)等有关规定,经市委、市人民政府批准,宁乡市教育系统2025年面向社会公开招聘教师33名。现将具体招聘有关事项公告如下。
一、报聘原则
公开、平等、竞争、择优。
二、人员管理
列入事业单位财政全额拨款编制,实行合同聘用制管理。其岗位等级待参加用人单位岗位竞聘后确定,若对应岗位职数无空缺,则高职低聘。
三、招聘岗位计划
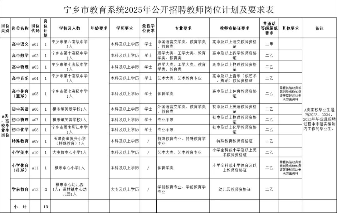
此次招聘岗位共22个,招聘计划共33个,具体岗位、人数、相关条件详见附件1。


四、报考资格条件
(一)基本条件
1.具有中华人民共和国国籍;遵守中华人民共和国宪法和法律,拥护中国共产党领导和社会主义制度;具有良好的政治素质和道德品行;具备岗位所需的专业或者技能条件;适应岗位要求的身体条件和心理素质;岗位所需要的其他条件。
2.普通话等级要求:具备二级乙等及以上普通话水平测试等级证书,其中报考语文学科的,具备二级甲等及以上普通话水平测试等级证书。
(二)学历及教师资格证要求
1.高中教师岗位:
A类高校毕业生岗位:
①具有本科学士及以上学历学位。
②具有高中及以上层次教师资格证,所持教师资格证任教学科与报考岗位学科一致。
B类成熟型教师岗位:
①具有本科学士及以上学历学位。
②具有高中及以上层次教师资格证,所持教师资格证任教学科与报考岗位学科一致。
2.初中教师岗位:
A类高校毕业生岗位:
①具有本科学士及以上学历学位。
②具有初中及以上层次教师资格证,所持教师资格证任教学科与报考岗位学科一致。
B类成熟型教师岗位:
①具有本科及以上学历。
②具有初中及以上层次教师资格证,所持教师资格证任教学科与报考岗位学科一致。
3.特殊教育教师岗位:
A类高校毕业生岗位:
①具有本科及以上学历。
②具有特殊教育教师资格证。
4.小学教师岗位:
A类高校毕业生岗位:
①具有本科及以上学历。
②具有小学及以上层次教师资格证,所持教师资格证任教学科与报考岗位学科一致,或为小学全科教师资格证。
B类成熟型教师岗位:
①具有本科及以上学历。
②具有小学及以上层次教师资格证,所持教师资格证任教学科与报考岗位学科一致,或为小学全科教师资格证。
5.幼儿园教师岗位:
A类高校毕业生岗位:
①具有大专及以上学历。
②具有幼儿园教师资格证。
B类成熟型教师岗位:
①具有大专及以上学历。
②具有幼儿园教师资格证。
(三)B类成熟型教师岗位其他要求
(1)要求取得教师资格证后有4个学期以上(4个学期计算至2025年7月,考生未取得毕业证前的实习经历不予认定)中小学校或幼儿园教学工作经历,且2025年秋季学期仍在中小学校或幼儿园任教,现任教的教学岗位与所报考岗位的学科一致。
(2)要求具有宁乡户籍。
(3)备案制管理教师和在编教师不得报考B类岗位。
(四)其他说明
1.A类高校毕业生是指2023、2024、2025年毕业且招聘过程中未落实编制内工作的毕业生。
2.岗位所要求的专业以《学科专业目录汇编》(附件2)为准。未收录在《学科专业目录汇编》的专业,由宁乡市人力资源和社会保障局、宁乡市教育局研究决定是否符合报考条件。
3.取得境外学历学位的报考人员凭已取得的学历学位证书和教育部留学服务中心颁发的《国外学历学位认证书》参加资格审查。
(五)下列人员不能报考
1.现役军人。
2.本次招考报名截止日前未取得毕业证、学位证的全国普通高等学校在读学生。在读的普通高等学校计划内统招全日制非2025届研究生不能以本科学历报考,其他情形以此类推。
3.曾因犯罪受过刑事处罚的人员。
4.曾被开除中国共产党党籍、被开除公职的人员。
5.尚未解除党纪、政务、事业单位工作人员处分或者正在接受纪律审查、监察调查的人员。
6.涉嫌违法犯罪正在接受司法调查尚未作出结论的人员。
7.存在法律政策和上级文件规定的违反师德师风、职业道德被查处的人员。
8.纳入教育领域从业禁止范围的人员,以及法律、政策规定不得聘用为事业单位工作人员的其他情形的人员。
9.记入宁乡市考试诚信库和在各级各类事业单位公开招聘中因违反《事业单位公开招聘违纪违规行为处理规定》被记入事业单位公开招聘应聘人员诚信档案库,且记录期限未满的人员。
10.被依法列为失信联合惩戒的人员。
11.报考人员不得报考聘用后即构成应回避关系的招聘岗位。
五、招聘程序
发布公告—报名—资格初审—现场确认(资格复审)—打印准考证—笔试—考核—体检和涉毒筛查—考察(含资格终审)—聘用。
(一)发布公告
招聘公告在“宁乡人才网”,“宁乡人才”微信公众号、“宁乡市教育局”微信公众号等发布。
(二)报名
1.报名方式:采用网络报名方式,不接受其他形式报名。
手机端:扫描或长按识别“宁乡人才”微信公众号二维码(附公告后),关注“宁乡人才”微信公众号,点击“才服务”—“考试报名”进行报名。
计算机端:登录宁乡人才网(http://www.nxxhr.cn)网站报名,报考人员在“宁乡人才网”首页进入网上报名系统报名。
报名时,按如下要求进行:
(1)真实、准确、规范填写报名表。
(2)上传个人免冠证件寸照至表格指定区域。
(3)上传有效居民身份证的正反面照片。
(4)上传对应岗位要求的毕业证原件照片和学位证原件照片。
取得国外学历学位的报考人员须提供已取得的学历学位证书和教育部留学服务中心颁发的《国外学历学位认证书》原件照片。
(5)上传普通话水平测试等级证书原件照片。
(6)上传教师资格证原件照片。
(7)报考体育(篮球)、体育(排球)需提供对应专长方面资料。
(8)报考B类岗位的考生须上传本人取得教师资格证后在中小学校或幼儿园4个学期学科任教的劳动合同和养老保险个人社保参保缴纳记录。
(9)报考B类岗位的考生须上传取得教师资格证后在中小学校或幼儿园4个完整学期任教经历证明原件的扫描件(须按附件3模板打印,有签字和盖章)。
(10)报考B类岗位的考生须上传户籍证明资料原件照片。
2.报名时间:2025年11月24日9:00至11月28日17:00。
3.报名要求:每人限报一个岗位。报名时,报考人员要仔细阅读招聘公告、报考须知及诚信考试承诺书,选择符合报考资格要求的岗位报名,提供的证件材料和填写的信息必须完整、合法、真实、准确。
(三)资格初审
资格初审由宁乡市教育局负责。
网上资格初审时间:2025年11月24日10:00至11月29日12:00。
宁乡市教育局根据考生填写的信息和上传的资料进行初步审查。请考生在11月24日10∶00— 11月29日11∶00前注意及时查询本人资格的初审结果,对有误的信息进行修正并重新提交审核。因考生未按要求提交信息、上传图片而影响资格审核,以及未按时查询初审结果造成不能正常参考等情况,由考生个人承担责任。
资格初审合格的考生须在报名网站打印本人的《报名登记表》,并妥善保存,现场确认(资格复审)时交招考单位审查。报名表打印时间为2025年11月24日9:00至资格复审结束。
(四)现场确认(资格复审)
现场确认(资格复审)由宁乡市教育局负责。
1.通过资格初审的考生在2025年12月6日至7日(上午9∶00—12∶00,下午13∶00—17∶00),本人携带相关证件资料进行现场确认(资格复审),具体地点将根据报名情况确定,并在“宁乡人才网”发布,请以发布公告的地点为准。
2.现场确认(资格复审)时,考生须提供本人亲笔签名的《报名登记表》、有效居民身份证以及报名和资格初审时对应岗位要求所提交资料的原件和复印件。
3.未按时参加现场确认(资格复审)的视同放弃考试资格。
4.开考比例:各岗位报名资格复审通过人数与招聘计划数的比例须达到3:1。达不到开考比例而核减或取消招聘计划的,可将该岗位核减或取消的招聘计划数调剂到其他岗位使用。取消招聘计划岗位的考生可以在规定的时间内改报到其他符合报考条件的岗位。
(五)打印准考证
具体准考证打印时间请关注笔试公告。通过资格现场确认(资格复审)的考生登录“宁乡人才网”考试报名系统,点击“准考证打印正在进行”打印准考证。
(六)笔试
1.笔试时间及地点:具体时间、地点将根据报名情况确定,并在“宁乡人才网”发布,请以发布公告及准考证上确定的时间、地点为准。
考生凭《准考证》和本人有效居民身份证(或有效临时身份证或公安部门出具的带照片的户籍证明),按照准考证上确定的时间、地点及要求参加考试,否则不得参加考试。
2.笔试形式:采用综合试卷,内容为岗位所需知识,满分为100分,考试时量为120分钟。笔试合格分数线为60分,低于60分的考生不进入下一环节。

本次考教综
扫码获取《教综高频考点》速记
3.成绩查询:成绩查询时间将在笔试当天考场广播中统一告知。成绩公布后,考生可登录“宁乡人才网”考试报名系统或“宁乡人才”微信公众号选择“考试报名”端口,进入“查询正在进行”菜单查询本人笔试成绩。对笔试成绩有异议的考生,可在成绩公布第二天(9:00—17:00)到宁乡市教育局二楼207室递交书面查分申请(须附本人有效居民身份证和笔试准考证的复印件),并于申请查分后第二天15:00后到申请查分的地点领取查分结果或电话咨询(地址:宁乡市城郊街道一环北路256号宁乡市教育局207室,咨询电话:0731-81800230)。
【特别提醒】本次考试不指定考试复习用书,不举办也不委托任何机构举办辅导培训班。
(七)考核
1.考核形式:
①体育、音乐、美术教师岗位既要进行试教又要进行专业技能测试。②幼儿园教师岗位只进行专业技能测试。③其他教师岗位(含特殊教育)只进行试教。

面试考试讲
46页-试讲高分集锦
扫码获取
2.考核入围人员确定:
体育、音乐、美术、幼儿园教师岗位,依笔试成绩从高到低排名,按照招聘计
划数与入围人数1∶10比例确定考核入围人员,未达比例的全部进入考核(末尾入围者出现笔试成绩相同,一同进入考核环节)。
不进行专业技能测试的岗位,依笔试成绩从高到低排名,按照招聘计划数与入围人数1∶5比例确定考核入围人员,未达比例的全部进入考核(末尾入围者出现笔试成绩相同,一同进入考核环节)。
3.进入考核对象名单、考核时间、地点等具体安排及要求将在查分结果公布当天18:00后在“宁乡人才网”公布,请考生注意查看,并按要求参加。
4.现场抽签确定考核顺序,当场公布考核成绩。考核满分为100分,合格分数线均为75分,未达到合格分数线的均不得进入下一环节。
5.成绩合成:
按笔试成绩占30%、考核成绩占70%的比例合成总成绩(四舍五入,保留小数点后两位数)。
(八)体检和涉毒筛查
1.体检和涉毒筛查对象以岗位招聘计划数1:1的比例依总成绩从高分到低分确定。若总成绩相同,则依次比较考核成绩、笔试成绩。若两项成绩均相同,则针对相关考生增加一轮结构化面试确定入围对象。
2.体检参照公务员录用体检通用标准执行。因怀孕暂不进行妇科和X光等项目检查而未完成体检的考生,待孕期结束完成体检并由体检医院作出体检合格结论后,再按程序办理相关手续。
3.体检和涉毒筛查具体时间和地点另行通知,体检和涉毒筛查费用由考生个人承担。
4.出现体检和涉毒筛查不合格或者弃权,则从报考同一岗位人员中按总成绩从高分到低分依次递补(同一岗位递补不超过两次)。
(九)考察(含资格终审)
1.体检结束后,体检合格人员进入考察程序(怀孕考生考察一并进行),考察具体要求参照公务员考察办法执行,由宁乡市教育局组织用人单位按照德才兼备、以德为先的标准和拟聘岗位的要求,采取实地考察、档案审查、座谈会等形式,对考察对象进行全面考察。考察合格人员须在规定的时限内提交所需证书资料原件,并将档案转入宁乡市教育局(怀孕考生调档时间另行通知)。资格终审由宁乡市人力资源和社会保障局实施。
2.进入考察环节的考生在规定的期限内,不按规定提供档案及相关证件材料的,视为自动放弃聘用资格。
3.当考察出现不合格或弃权,导致该招聘岗位考察人选空缺时,则从报考同一岗位人员中按总成绩从高分到低分依次递补(同一岗位递补不超过两次)。若总成绩相同,则依次比较考核成绩、笔试成绩,确定递补对象。
(十)聘用
1.资格终审合格人员即为拟聘用人员。
拟聘用人员中,同一类岗位涉及多个聘用单位的,按同类岗位所有入围考生总成绩从高到低(若总成绩相同,则以考核成绩高者为先)依次进行自主选岗, 自主选岗时间及地点另行通知。选岗后出现空缺岗位的,不再进行递补。
2.拟聘用人员名单经宁乡市教育局审查,在“宁乡人才网”公示5个工作日。公示无异议后,由宁乡市人力资源和社会保障局下达聘用通知,办理相关人事手续。
3.所有聘用人员需与用人单位签定《事业单位聘用合同书》,A类岗位人员聘用后在宁乡服务期限不少于5年,5年内不得调出宁乡市,在宁乡域内流动需在首聘单位服务3年以上。B类岗位人员聘用后,安置到老粮仓、流沙河、青山桥、黄材、沩山、巷子口、龙田、沙田等较偏远乡镇的中小学校(幼儿园)工作;在宁乡的服务期不少于5年,5年内不得调出宁乡和参加其他地方的招聘考试。
4.拟聘用人员应当在接到报到通知后15个工作日内到用人单位报到。无正当理由或虽有正当理由但未经用人单位批准同意,未能按期报到的视为放弃聘用资格。
六、相关规定
(一)资格审查贯穿招聘工作全过程,在任何环节中发现考生不符合报考资格条件或弄虚作假的,一经查实,取消考试或聘用资格,由此造成的一切后果由考生本人承担。
(二)招聘过程中,各环节入围人员名单和有关考务事项、相关手续办理等通知均在“宁乡人才网”公布,不再另行电话和短信通知,各位考生务必密切关注“宁乡人才网”,及时查看有关考试考务通知和查询本人考试成绩,因自身原因错过重要信息而影响招聘考试的,一切责任自负。
(三)本次招聘工作实行诚信考试。考生需按照《诚信考试承诺书》的要求,诚信参加考试。如出现弄虚作假、违纪违规、随意放弃的情形,记入宁乡市考试诚信库,2年内不得参加宁乡市事业单位招聘考试。因特殊原因缺考的,须在考试(含笔试和考核)结束后三天内向宁乡市教育局提交书面说明。
(四)本次公开招聘工作由宁乡市人力资源和社会保障局、宁乡市教育局共同组织实施,纪检监察机关全程监督。同时,为保证本次考试工作顺利进行,维护考试工作的公正性、严肃性,考试工作各个程序中入围人员情况将在“宁乡人才网”公布,欢迎社会各界予以监督。
七、联系电话
(工作时间:上午9:00—12:00;下午13:00-17:00)
(一)报名咨询电话:0731-81800230(宁乡市教育人才中心)
(二)考务咨询电话:0731-87899568(宁乡市人力资源公共服务中心)
(三)监督电话:0731-88980721(宁乡市人力资源和社会保障局事业单位人事管理科)
(四)纪检监察电话:0731-88980958(宁乡市纪委监委驻市财政局纪检监察组)
0731-81800278 (宁乡市纪委监委驻市教育局纪检监察组)
附件:
1.宁乡市教育系统2025年公开招聘教师岗位计划及要求表(共33名)
2.学科专业目录汇编
3.宁乡市教育系统2025年公开招聘教师 B类岗位 报考任教经历证明
宁乡市人力资源和社会保障局
宁乡市教育局
2025年11月17日